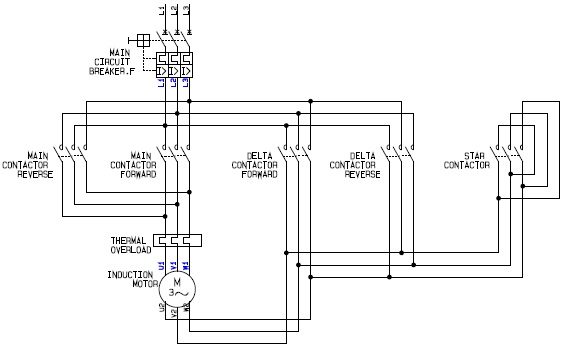
Lathe Motor Wiring Diagram wiring November 21, 2019 Wiring Diagram For A Star Delta Motor Star Delta Symbol 3 Lathe Wiring Diagram Wiring Diagram Lathe Motor Wiring Help Pirate4x4 Com 4x4 And Off Road Forum Boxford Lathe Wiring Mig Welding Forum Motor Guru Help Me Hvac Pro Forums Practical Machinist Largest Manufacturing Technology Forum Practical Machinist Largest Manufacturing Technology Forum 28 Two Phase Motor Wiring Diagram Two Phase Motor D93de Metal Lathe Wiring Diagram Wiring Library Lathe Motor Mig Welding Forum Share: Thanks for Reading Lathe Motor Wiring Diagram myford lathe motor wiring diagram